Algoritma Mengambil Uang Di Atm. Buat algoritma membuat kopi, menurut anda. Banyak atm juga mengijinkan penyimpanan uang atau cek, transfer uang atau. Buatlah algoritma mengambil uang di atm! Posted by rulykurniawan92 on maret 3, 2012.
Algoritma dan Flowchart Transaksi di ATM Siskalicious From siskaamelia4.blogspot.com
Di layar mesin atm , nilai pilihannya maksimum adalah rp 2500000 , jadi saya memilih untuk memasukkan nominal lain. Buatlah algoritma untuk menghitung luas segitiga! Buatlah algoritma mengurutkan 3 bilangan acak! Buatlah algoritma mengurutkan 3 bilangan acak! 15.000.000, sedangkan untuk magnetic stripe rp. Automated teller machine) adalah sebuah alat elektronik yang mengijinkan nasabah bank untuk mengambil uang dan mengecek rekening tabungan mereka tanpa perlu dilayani oleh seorang teller manusia.
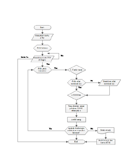
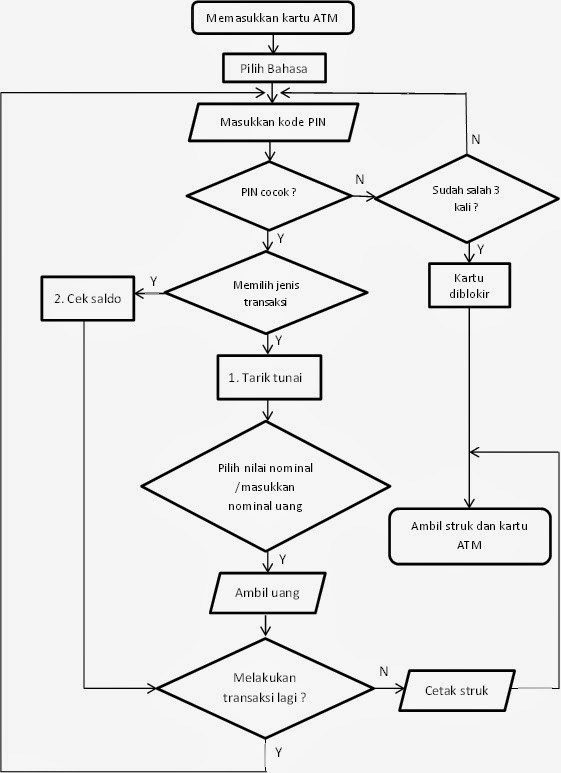
Memasukkan kartu atm ke mesin atm 3.
Automated teller machine adalah sebuah alat elektronik yang mengijinkan nasabah bank untuk mengambil uang dan mengecek rekening tabungan mereka tanpa perlu dilayani oleh seorang teller manusia. Memilih bahasa yang digunakan 4. Pastikan anda sudah instal aplikasi linkaja, transfer sejumlah uang yang ingin diambil di atm mandiri ke akun linkaja anda.lakukan transfer uang dari mobile banking mandiri. Buatlahalgoritma untuk proses aktivitas dari pagi sampai malam! Buatlah algoritma untuk proses aktivitas dari pagi sampai malam! Pergi ke atm yang sesuai dengan kartu atm yang dimiliki.
Source: seputaranuang.blogspot.com
Setidaknya ada 3 bentuk algoritma yang bisa dibuat yaitu, flowchart, pseudocode dan bahasa natural, kali secara khusus akan saya bahas 8 contoh. Pergi ke mesin atm sesuai dengan rekening yang anda punya. Setidaknya ada 3 bentuk algoritma yang bisa dibuat yaitu, flowchart, pseudocode dan bahasa natural, kali secara khusus akan saya bahas 8 contoh. Banyak atm juga mengijinkan penyimpanan uang atau cek, transfer uang atau. Buatlah algoritma untuk proses aktivitas dari pagi sampai malam!
Source: duai-kelompoksatu.blogspot.com
Our site frequently provides you with hints for seeking the highest quality video and image content, please kindly hunt and find more informative video content and images that match your interests. Buatlah algoritma membuat kopi yang rasa manis dan pahitnya pas menurut anda! Cara ambil uang di atm mandiri tanpa kartu. Saat belajar algoritma pemrograman, anda juga harus mempelajari bagaimana cara menyajikannya dengan baik. Buat algoritma membuat kopi, menurut anda.
Source: apawhat.blogspot.com
Buatlah algoritma untuk proses aktivitas dari pagi sampai malam! Buatlah algoritma mengambil uang di atm! Pastikan anda sudah mempunyai rekening di bank dengan fasilitas atm. Buatlah algoritma membuat kopi yang rasa manis dan pahitnya pas menurut anda! Di layar mesin atm, nilai pilihannya maksimum adalah rp2500000, jadi saya memilih untuk memasukkan nominal lain.
Source: drtsella2.blogspot.com
Buatlah algoritma mengambil uang di atm. Setelah saldo di akun linkaja bertambah, anda bisa mengambil uang tersebut di atm mandiri tanpa perlu kartu atm. Algoritma dan flowchart untuk pengambilan uang di atm 1. Banyak atm juga mengijinkan penyimpanan uang atau cek, transfer uang atau. Algoritma mengambil uang di atm.
Source: ngelinux-a.blogspot.com
Buatlah algoritma mengurutkan 3 bilangan acak! Jika salah, maka akan tampil perintah untuk memasukkan nomor pin anda lagi. Menunggu proses keluarnya uang dari mesin atm 7. Akan keluar menu pilihan bahasa. Saya di disini mengambil contoh untuk mengambil uang tunai senilai rp.3500000.
Source: ohtheme.com
Penarikan maksimum juga berlaku ketika anda akan mengambil uang di atm bersama. Memasukkan kartu atm kita ke mesin tersebut 3. Buatlah algoritma membuat kopi yang rasa manis dan pahitnya pas menurut anda! Buat algoritma untuk menghitung luas segitiga. Flowchart adalah bagan yang menampilkan setiap proses kerja algoritma dalam suatu urutan terstruktur.
Source: windwindaa.blogspot.com
A (alas) dan t (tinggi) Saya di disini mengambil contoh untuk mengambil uang tunai senilai rp.3500000. Buatlah algoritma membuat kopi yang rasa manis dan pahitnya pas menurut anda! Ini adalah algoritma untuk transaksi tarik tunai dan transfer di atm: Memasukkan kartu atm kita ke mesin tersebut.
Source: duai-kelompoksatu.blogspot.com
Menunggu proses keluarnya uang dari mesin atm 7. Algoritma dan flowchart untuk pengambilan uang di atm 1. Pergi kebank yang ingin dituju dengan membawa buku tabungan. Flowchart algoritma mengambil uang tunai di mesin atm penjelasan langkah berdasarkan contoh diatas adalah, pertama memasukkan kartu ke dalam mesin atm. Tugas ini datang ketika saya sedang bingung mengerjakan bermacam macam tugas dr ospek jurusan yang sedang saya ikuti.
Source: siskaamelia4.blogspot.com
Penyajian algoritma pemrograman dengan gambar biasa disebut dengan flowchart. Automated teller machine) adalah sebuah alat elektronik yang mengijinkan nasabah bank untuk mengambil uang dan mengecek rekening tabungan mereka tanpa perlu dilayani oleh seorang teller manusia. Setelah saya memasukkan jumlah nominalnya, proses berlanjut ke berapa jumlah uang yang akan diterima/ jumlah lembar uang yang keluar dari mesin atm. Tugas ini datang ketika saya sedang bingung mengerjakan bermacam macam tugas dr ospek jurusan yang sedang saya ikuti. Buatlah algoritma untuk proses aktivitas dari pagi sampai malam!
Source: dark-go.blogspot.co.id
Algoritma mengambil uang di atm. Flowchart adalah bagan yang menampilkan setiap proses kerja algoritma dalam suatu urutan terstruktur. Buatlah algoritma mengambil uang di atm 12182054 9. Saya disini mengambil contoh untuk mengambil uang tunai senilai rp3500000. Kemudian akan muncul tampilan untuk memilih bahasa, di setiap atm yang ada di indonesia terdapat dua pilihan bahasa, bahasa indonesia dan bahasa inggris.
Source: seputaranuang.blogspot.com
Algoritma dan flowchart untuk pengambilan uang di atm 1. Our site frequently provides you with hints for seeking the highest quality video and image content, please kindly hunt and find more informative video content and images that match your interests. Buatlah algoritma mengambil uang di atm! Setidaknya ada 3 bentuk algoritma yang bisa dibuat yaitu, flowchart, pseudocode dan bahasa natural, kali secara khusus akan saya bahas 8 contoh. Pergi ke mesin atm sesuai dengan rekening yang anda punya.
Source: chusnulch-mdp.blogspot.com
Saat belajar algoritma pemrograman, anda juga harus mempelajari bagaimana cara menyajikannya dengan baik. Pergi kebank yang ingin dituju dengan membawa buku tabungan. Banyak atm juga mengijinkan penyimpanan uang atau cek, transfer uang atau. Tugas mingggu ini adalah membuat algoritma dan flowchart tentang transaksi atm. Buatlah algoritma mengambil uang di atm 12182054 9.
Source: tugaskelompok-kelompokkeren.blogspot.com
Buatlah algoritma mengambil uang di atm! If you’re looking for algoritma mengambil uang di atm pictures information linked to the algoritma mengambil uang di atm interest, you have visit the right site. Saya di disini mengambil contoh untuk mengambil uang tunai senilai rp.3500000. Flowchart algoritma mengambil uang tunai di mesin atm penjelasan langkah berdasarkan contoh diatas adalah, pertama memasukkan kartu ke dalam mesin atm. Buatlah algoritma untuk menghitung luas segitiga!
Source: diagram-grafik.blogspot.com
Buatlah algoritma mengambil uang di atm! Pilih dan tekan nomor bahasa yang akan digunakan. Memasukkan nominal yang akan kita ambil , bila sudah benar pilih menu : Banyak atm juga mengijinkan penyimpanan uang atau cek, transfer uang atau. Posted by rulykurniawan92 on maret 3, 2012.
Source: siskaamelia4.blogspot.com
Setelah saya memasukkan jumlah nominalnya, proses berlanjut ke berapa jumlah uang yang akan diterima/ jumlah lembar uang yang keluar dari mesin atm. Buatlah algoritma mengambil uang di atm! Buatlah algoritma untuk proses aktivitas dari pagi sampai malam! Automated teller machine adalah sebuah alat elektronik yang mengijinkan nasabah bank untuk mengambil uang dan mengecek rekening tabungan mereka tanpa perlu dilayani oleh seorang teller manusia. Algoritma dan flowchart untuk proses ujian seleksi masuk stan.
Source: tiyopens.blogspot.com
Buat algoritma untuk menghitung luas segitiga. Buatlah algoritma mengambil uang di atm! Buat algoritma membuat kopi, menurut anda. Memasukkan kartu atm kita ke mesin tersebut. Buatlah algoritma untuk menghitung luas segitiga!
Source: seputaranuang.blogspot.com
Saat belajar algoritma pemrograman, anda juga harus mempelajari bagaimana cara menyajikannya dengan baik. Pilih mesin yang sesuai dengan nominal yang. Buatlah algoritma mengambil uang di atm 12182054 9. Pilih dan tekan nomor bahasa yang akan digunakan. Pergi ke mesin atm (bilik) 2.
Source: dark-go.blogspot.com
Memilih jenis transaksi,yaitu tarik tunai atau pengambilan uang. Memilih bahasa yang digunakan 4. Algoritma mengambil uang di atm. Memasukkan kartu atm kita ke mesin tersebut. Cara ambil uang di atm mandiri tanpa kartu.
This site is an open community for users to submit their favorite wallpapers on the internet, all images or pictures in this website are for personal wallpaper use only, it is stricly prohibited to use this wallpaper for commercial purposes, if you are the author and find this image is shared without your permission, please kindly raise a DMCA report to Us.
If you find this site beneficial, please support us by sharing this posts to your preference social media accounts like Facebook, Instagram and so on or you can also save this blog page with the title algoritma mengambil uang di atm by using Ctrl + D for devices a laptop with a Windows operating system or Command + D for laptops with an Apple operating system. If you use a smartphone, you can also use the drawer menu of the browser you are using. Whether it’s a Windows, Mac, iOS or Android operating system, you will still be able to bookmark this website.





